防爆型电磁流量计
发布时间:2021-06-15 16:16来源:字体: 大 中 小
一、防爆型电磁流量计产品概述
防爆型电磁流量计用来测量封闭管道中导电流体的体积流量。广泛地适用于石油化工、钢铁冶金、给水排水、水利灌溉、水处理、环保污水总量控制、造纸、医药、食品等工、农业部门的生产工艺过程流量测量和控制;适用于导电液体的总量计量。
二、防爆型电磁流量计产品特点
1、可编程频率低频矩形波励磁,提高了流量测量的稳定性,功率损耗低;
2、采用16位嵌入式微处理器,运算速度快。精度高;
3、全数字量处理,抗干扰能力强,测量可靠,精度高,流量测量范围度可达1500 : 1;
4、超低EMI开关电源,适用电源电压变化范围大。抗EMC性能好;
5、全汉字菜单操作,使用方便,操作简单,易学易懂;
6、高清晰度背光LCD显示;
7、具有双向流量测量、双向总量累计功能,电流、频率具备双向输出功能。
8、内部具有三个积算器可分别显示正向累计量、反向累计量及差值积算量。
10、具有RS485或RS232C数字通讯信号输出;
11、具有电导率测量功能,可以判别传感器是否空管;
12、恒流励磁电流范围大,可与不同公司、不同类型的电磁流量传感器配套使用;
13、具有自检与自诊断功能;
14、采用SMD器件和表面安装(SMT)技术,电路可靠性高;
15、仪表内部设计有不掉电时钟,可记录16次掉电时间;
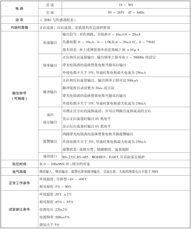
三、防爆型电磁流量计技术指标
1、整机和传感器技术数据

2、转换器技术数据
返回